Buying Groups - LeanData Blueprint Overview

Have more questions? Submit a request

Contents:

 

Overview

LeanData Blueprint provides the foundational structure necessary to uncover which titles and personas make up your Buying Groups, find patterns in engagement for key Buying Group members, and understand the potential revenue impact of switching to the Buying Groups motion.

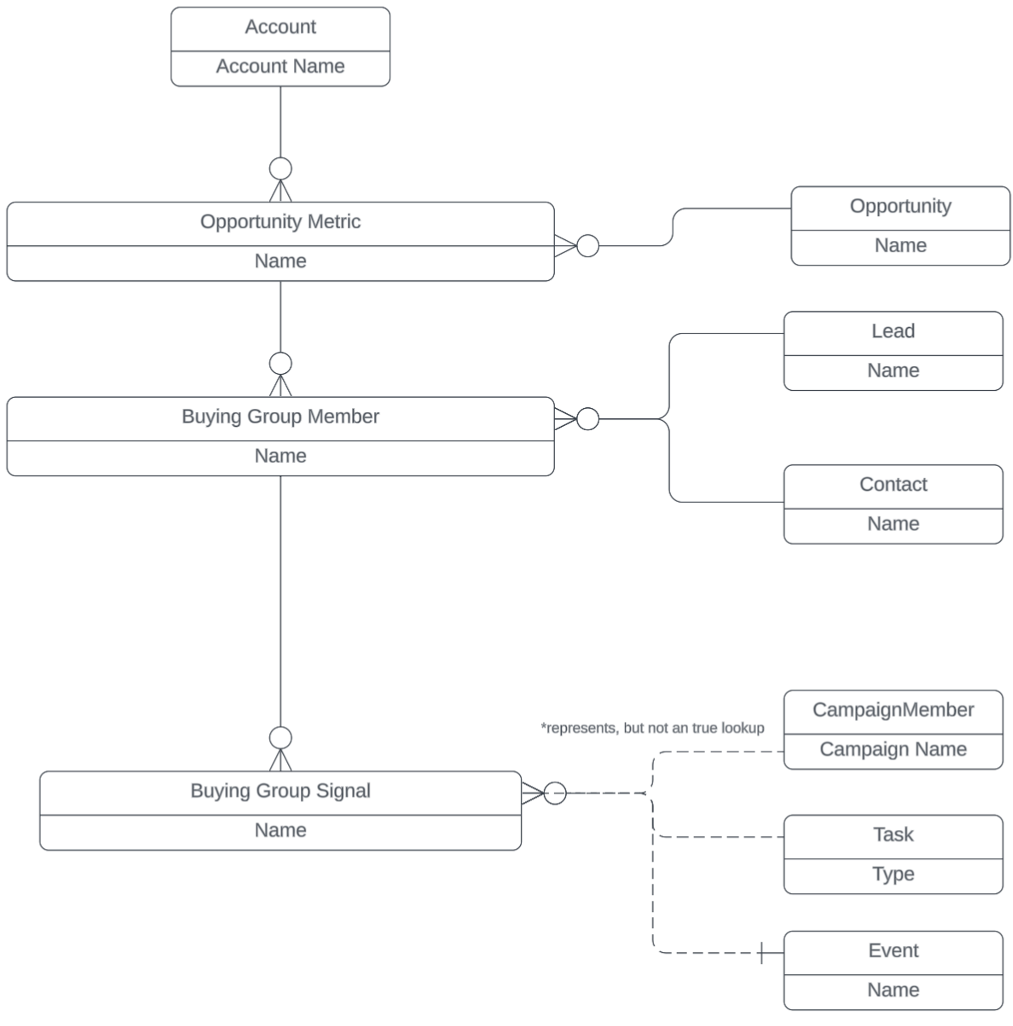
The following guide contains a high level overview of the custom Buying Group Signal (LDAN__BP_Buying_Group_Signal__c), Buying Group Member (LDAN__BP_Buying_Group_Member__c), and Opportunity Metric (LDAN__BP_Opportunity_Metric__c) objects.

 

Field Definitions

Buying Group Signal Object Fields

The following describes the fields that are available on the custom Signal object (LDAN__BP_Buying_Group_Signal__c).

Each entry in the Signal object represents a relevant marketing or sales engagement as defined through your LeanData Blueprint product settings. Utilizing LeanData’s best in class Matching, both Contacts AND Leads are considered when identifying relevant Marketing Signals. The Signal object also captures all relevant Sales Signals by tracking Tasks and Events posted against your Contacts and Leads.

  • Account
    • API name: LDAN__Account__c
    • Type: Lookup(Account)
    • Description: Reference field to the matched Account associated with the Lead, or Contact.
  • Blueprint Buying Group Member
    • API name: LDAN__BP_Buying_Group_Member__c
    • Type: Lookup(Blueprint Buying Group Member)
    • Description: Reference to the Buying Group Member associated with the Signal.
  • Campaign Member Responded
    • API name: LDAN__Campaign_Member_Responded__c
    • Type: Checkbox
    • Description: Whether or not the Campaign Member for the Signal has a Responded status for Marketing Signals. Value is false if the Signal is a Sales Signal.
  • Campaign Member Status
    • API name: LDAN__Campaign_Member_Status__c
    • Type: Text(255)
    • Description: Campaign Member status of the Campaign Member for Marketing Signals. Value is blank if the Signal is a Sales Signal.
  • Campaign Type
    • API name: LDAN__Campaign_Type__c
    • Type: Text(255)
    • Description: Campaign Type for the Campaign associated with the Campaign Member for Marketing Signals. Value is blank if the Signal is a Sales Signal.
  • Campaign
    • API name: LDAN__Campaign__c
    • Type: Lookup(Campaign)
    • Description: Reference to the associated Marketing Campaign. Value is blank if the Signal is a Sales Signal.
  • Closed Won
    • API name: LDAN__Closed_Won__c
    • Type: Checkbox
    • Description: Whether or not the associated Opportunity for this Signal was marked as Closed Won.
  • Contact
    • API name: LDAN__Contact__c
    • Type: Lookup(Contact)
    • Description: Reference to the associated Contact if the associated Member for the Signal is a Contact. Value is blank if the Member is a Lead.
  • Current Opportunity Signal Stage (Date)
    • API name: LDAN__Current_Opportunity_Signal_Stage_Date__c
    • Type: Date/Time
    • Description: The date the associated Opportunity reached its current stage.
  • Days to Next Opportunity Stage
    • API name: LDAN__Days_To_Next_Opportunity_Stage__c
    • Type: Formula(Number)
    • Description: The number of days from the occurrence of the Signal to the date the associated Opportunity progressed to the next stage. Value is 0 if there is no next stage.
  • Days to Next Sales Signal
    • API name: LDAN__Days_To_Next_Sales_Signal__c
    • Type: Number(18,0)
    • Description: The number of days between the occurrence of a Marketing Signal and the next Sales Signal after it with the same associated Opportunity. Value is blank if the Signal is a Sales Signal or there is no next Sales Signal.
  • Days To Opportunity Close
    • API name: LDAN__Days_To_Opportunity_Close__c
    • Type: Formula(Number)
    • Description: The number of days from the occurrence of the first Signal to the date the associated Opportunity was closed or the Close Date of the Opportunity if it is still open. 
  • Days To Opportunity Created
    • API name: LDAN__Days_To_Opportunity_Created__c
    • Type: Formula(Number)
    • Description: The number of days from the date the associated Opportunity was created to the occurrence of the Signal.
  • Generated Signal
    • API name: LDAN__Generated_Signal__c
    • Type: Picklist
    • Description: When the Signal was created relative to the creation of the Opportunity. Either Pre-Opportunity or Post-Opportunity.
  • Has Sales Follow-Up
    • API name: LDAN__Has_Sales_Follow_Up__c
    • Type: Checkbox
    • Description: Designates whether this Campaign Member had a Sales follow-up after this Signal for Marketing Signals. Value is false for Sales Signals.
  • Lead
    • API name: LDAN__Lead__c
    • Type: Lookup(Lead)
    • Description: Reference to the associated Lead if the associated Member for the Signal is a Lead. Value is blank if the Member is a Contact.
  • Opportunity Stage After Signal (Date)
    • API name: LDAN__Opportunity_Stage_After_Signal_Date__c
    • Type: Date/Time
    • Description: The date the associated Opportunity moved to the next stage after the occurrence of the Signal. Value is blank if there is no next stage.
  • Opportunity Stage After Signal
    • API name: LDAN__Opportunity_Stage_After_Signal__c
    • Type: Text(255)
    • Description: The next stage that occurred in the associated Opportunity after the occurrence of the Signal. Value is blank if there is no next stage.
  • Opportunity Stage At Signal
    • API name: LDAN__Opportunity_Stage_At_Signal__c
    • Type: Text(255)
    • Description: The stage of the associated Opportunity at the occurrence of the Signal. Value is Pre-Opportunity if the Signal occurred prior to creation of the Opportunity.
  • Opportunity Stage Index
    • API name: LDAN__Opportunity_Stage_Index__c
    • Type: Number(18,0)
    • Description: The index of the Opportunity Stage at the occurrence of the Signal (i.e. 4 = The 4th status the associated Opportunity was in).
  • Opportunity Stage
    • API name: LDAN__Opportunity_Stage__c
    • Type: Text(255)
    • Description: The stage of the associated Opportunity at the time of the Blueprint run.
  • Opportunity
    • API name: LDAN__Opportunity__c
    • Type: Lookup(Opportunity)
    • Description: Reference to the associated Opportunity.
  • Pre-Sales Signal
    • API name: LDAN__Pre_Sales_Signal__c
    • Type: Checkbox
    • Description: Denotes whether the Signal occurred prior to a Sales Signal for Marketing Signals. Value is false if the Signal is a Sales Signal.
  • Sales Activity Owner
    • API name: LDAN__Sales_Activity_Owner__c
    • Type: Text(255)
    • Description: The User who drove the Sales Signal. Value is blank if the Signal is a Marketing Signal.
  • Sales Activity Status
    • API name: LDAN__Sales_Activity_Status__c
    • Type: Text(255)
    • Description: Status of the Sales Signal (Task/Event). Value is blank if the Signal is a Marketing Signal.
  • Sales Activity Type
    • API name: LDAN__Sales_Activity_Type__c
    • Type: Text(255)
    • Description: Task Type or Event Type (e.g, email, call, etc). Value is blank if the Signal is a Marketing Signal.
  • Signal Date
    • API name: LDAN__Signal_Date__c
    • Type: Date/Time
    • Description: The date the Signal occurred. This is the same as Activity Date or Campaign Member Created Date depending on whether the Signal is a Marketing or Sales Signal.
  • Signal Order
    • API name: LDAN__Signal_Order__c
    • Type: Picklist
    • Description: The order at which this Signal occurred on the associated Opportunity (either First Signal, Middle Signal, Last Signal, or First & Last Signal). 
  • Signal Record Id
    • API name: LDAN__Signal_Record_Id__c
    • Type: Text(255)
    • Description: The Id of the record (Campaign Member, Task, or Event) for this Signal.
  • Signal Record Link
    • API name: LDAN__Signal_Record_Link__c
    • Type: URL
    • Description: A link to the record (Campaign Member, Task, or Event) for this Signal.
  • Signal Type
    • API name: LDAN__Signal_Type__c
    • Type: Text(255)
    • Description: Marketing (Campaign Member) or Sales (Task/Event).
  • Unique BGS Id
    • API name: LDAN__Unique_BGS_Id__c
    • Type: Text(255) (External ID)
    • Description: Unique Id for Signal.

 

Buying Group Member Object Fields

The following describes the fields that are available on the custom Member object (LDAN__BP_Buying_Group_Member__c).

Each entry in the Member object represents a relevant Lead or Contact that has demonstrated a certain number of Buying Group Signals toward a specific Opportunity as defined through your LeanData Blueprint product settings. 

  • Account
    • API name: LDAN__Account__c
    • Type: Lookup(Account)
    • Description: Reference to the matched Account associated with the Lead or Contact.
  • Contact Role
    • API name: LDAN__Contact_Role__c
    • Type: Text(255)
    • Description: The Contact Role assigned to the Member on the associated Opportunity. Value is blank if the Member is not a Contact Role on the associated Opportunity.
  • Contact
    • API name: LDAN__Contact__c
    • Type: Lookup(Contact)
    • Description: Reference to the associated Contact if the associated Member for the Signal is a Contact. Value is blank if the Member is a Lead.
  • First Signal Date
    • API name: LDAN__First_Signal_Date__c
    • Type: Date/Time
    • Description: The date of the first Signal for the Member.
  • First Signal Days To Opportunity Close
    • API name: LDAN__First_Signal_Days_To_Opportunity_Close__c
    • Type: Formula(Number)
    • Description: The number of days from the occurrence of the first Signal to the date the associated Opportunity was closed or the Close Date of the Opportunity if it is still open. 
  • First Signal Days To Opportunity Created
    • API name: LDAN__First_Signal_Days_To_Opportunity_Created__c
    • Type: Formula(Number)
    • Description: The number of days from the from the date the Opportunity was created to the occurrence of the first Signal.
  • First Signal Type
    • API name: LDAN__First_Signal_Type__c
    • Type: Text(255)
    • Description: The type of the first Signal. Either Marketing (Campaign Member) or Sales (Task/Event).
  • First Signal
    • API name: LDAN__First_Signal__c
    • Type: Lookup(Blueprint Buying Group Signal)
    • Description: Reference to the first Signal for the Member.
  • Last Signal Date
    • API name: LDAN__Last_Signal_Date__c
    • Type: Date/Time
    • Description: The date of the last Signal for the Member.
  • Last Signal Type
    • API name: LDAN__Last_Signal_Type__c
    • Type: Text(255)
    • Description: The type of the last Signal. Either Marketing (Campaign Member) or Sales (Task/Event).
  • Last Signal
    • API name: LDAN__Last_Signal__c
    • Type: Lookup(Blueprint Buying Group Signal)
    • Description: Reference to the Last Signal for the Member.
  • Lead
    • API name: LDAN__Lead__c
    • Type: Lookup(Lead)
    • Description: Reference to the associated Lead if the associated Member for the Signal is a Lead. Value is blank if the Member is a Contact.
  • Member Object Type
    • API name: LDAN__Member_Object_Type__c
    • Type: Text(255)
    • Description: The object type for the Member (either Lead, Contact, or Opportunity Contact with Role).
  • Opportunity Segment
    • API name: LDAN__Opportunity_Segment__c
    • Type: Text(255)
    • Description: The associated Opportunity’s segment as defined through LeanData Blueprint product settings.
  • Opportunity Stage at First Signal
    • API name: LDAN__Opportunity_Stage_At_First_Signal__c
    • Type: Text(255)
    • Description: The stage of the associated Opportunity at the occurrence of the first Signal for this member.
  • Opportunity
    • API name: LDAN__Opportunity__c
    • Type: Lookup(Opportunity)
    • Description: Reference to the associated Opportunity.
  • Prospect Title
    • API name: LDAN__Prospect_Title__c
    • Type: Text(255)
    • Description: The title of the Lead/Contact associated with this Member.
  • Title Cluster
    • API name: LDAN__Title_Cluster__c
    • Type: Text(255)
    • Description: The Title Cluster assigned to the Member via the Title Clustering feature. Value is blank if Title Clustering has not been run.
  • Total Signals
    • API name: LDAN__Total_Signals__c
    • Type: Number(18,0)
    • Description: The total number of Buying Group Signals associated with this Member.
  • Unique BGM Id
    • API name: LDAN__Unique_BGM_Id__c
    • Type: Text(255) (External ID)
    • Description: Unique Id for Member.

 

Opportunity Metric Object Fields

The following describes the fields that are available on the custom Opportunity Metric object (LDAN__BP_Opportunity_Metric__c).

Each entry in the Opportunity Metric object parallels a relevant Opportunity as defined through your LeanData Blueprint product settings. This object is generated to track data on Opportunities without needing to add fields on your Opportunity object.

  • Account
    • API name: LDAN__Account__c
    • Type: Lookup(Account)
    • Description: Reference to the Account associated with the Opportunity.
  • Days From 1st Signal to Oppty Close
    • API name: LDAN__Days_From_1st_Signal_to_Oppty_Close__c
    • Type: Number(7,0)
    • Description: The number of days from the occurrence of the first Signal to the date the associated Opportunity was closed or the Close Date of the Opportunity if it is still open. 
  • Days From 1st Signal to Oppty Creation
    • API name: LDAN__Days_From_1st_Signal_to_Oppty_Creation__c
    • Type: Number(7,0)
    • Description: The number of days from the from the date the Opportunity was created to the occurrence of the first Signal.
  • First Member Title Cluster
    • API name: LDAN__First_Member_Title_Cluster__c
    • Type: Text(255)
    • Description: The Title Cluster assigned to the first engaged Member via the Title Clustering feature. Value is blank if Title Clustering has not been run.
  • First Signal
    • API name: LDAN__First_Signal__c
    • Type: Lookup(Blueprint Buying Group Signal)
    • Description: Reference to the first Signal for the Opportunity.
  • First Signal Campaign
    • API name: LDAN__First_Signal_Campaign__c
    • Type: Lookup(Campaign)
    • Description: Reference to the Campaign associated with the first Signal if the first Signal is a Marketing Signal. Value is blank if the Signal is a Sales Signal.
  • Last Signal
    • API name: LDAN__Last_Signal__c
    • Type: Lookup(Blueprint Buying Group Signal)
    • Description: Reference to the last Signal for the Opportunity.
  • Opportunity
    • API name: LDAN__Opportunity__c
    • Type: Lookup(Account)
    • Description: Reference to the associated Opportunity.
  • Opportunity Close Date
    • API name: LDAN__Opportunity_Close_Date__c
    • Type: Lookup(Account)
    • Description: The Close Date of the associated Opportunity.
  • Opportunity Created Date
    • API name: LDAN__Opportunity_Created_Date__c
    • Type: Lookup(Account)
    • Description: The Created Date of the associated Opportunity.
  • Opportunity Segment
    • API name: LDAN__Opportunity_Segment__c
    • Type: Lookup(Account)
    • Description: The associated Opportunity’s segment as defined through LeanData Blueprint product settings.
  • Opportunity Stage
    • API name: LDAN__Opportunity_Stage__c
    • Type: Lookup(Account)
    • Description: The stage of the associated Opportunity.
  • Opportunity Stage Before Closed
    • API name: LDAN__Opportunity_Stage_Before_Closed__c
    • Type: Lookup(Account)
    • Description: The stage the Opportunity was at prior to the Opportunity closing. Value is blank if the Opportunity is still open.
  • Total Buying Group Members
    • API name: LDAN__Total_Buying_Group_Members__c
    • Type: Lookup(Account)
    • Description: The total number of Buying Group Members associated with this Opportunity.
  • Total Marketing Signals
    • API name: LDAN__Total_Marketing_Signals__c
    • Type: Lookup(Account)
    • Description: The total number of marketing Signals associated with this Opportunity.
  • Total Mkt Signals with Sales Follow Up
    • API name: LDAN__Total_Mkt_Signals_with_Sales_Follow_Up__c
    • Type: Lookup(Account)
    • Description: The total number of marketing Signals associated with this Opportunity that have a Sales follow-up.
  • Total Opportunity Contact Roles
    • API name: LDAN__Total_Opportunity_Contact_Roles__c
    • Type: Lookup(Account)
    • Description: The total number of Opportunity Contact Roles associated with this Opportunity.
  • Total Sales Signals
    • API name: LDAN__Total_Sales_Signals__c
    • Type: Lookup(Account)
    • Description: The total number of sales Signals associated with this Opportunity.
  • Total Signals
    • API name: LDAN__Total_Signals__c
    • Type: Lookup(Account)
    • Description: The total number of Signals associated with this Opportunity.
  • Total Unique BGM Title Clusters
    • API name: LDAN__Total_Unique_BGM_Title_Clusters__c
    • Type: Lookup(Account)
    • Description: The total number of unique Title Cluster values across all Buying Group Members associated with this Opportunity. Value will always be 0 if Title Clustering has not been run.
  • Total Unique Buying Group Member Roles
    • API name: LDAN__Total_Unique_Buying_Group_Member_Roles__c
    • Type: Lookup(Account)
    • Description: The total number of unique roles across all Opportunity Contact Roles associated with this Opportunity.

 

Entity Relationship Diagram

Articles in this section

Was this article helpful?
2 out of 2 found this helpful
Share